|
SWM6: 4X20 LCD Dual Channel SWR
Meter
Project by:
Tony/I2TZK,
Frank/K7SFN ,
Dinesh/VU2FD
Also check: Low Power
Version: SWM3-QRP: 10W 2x16LCD
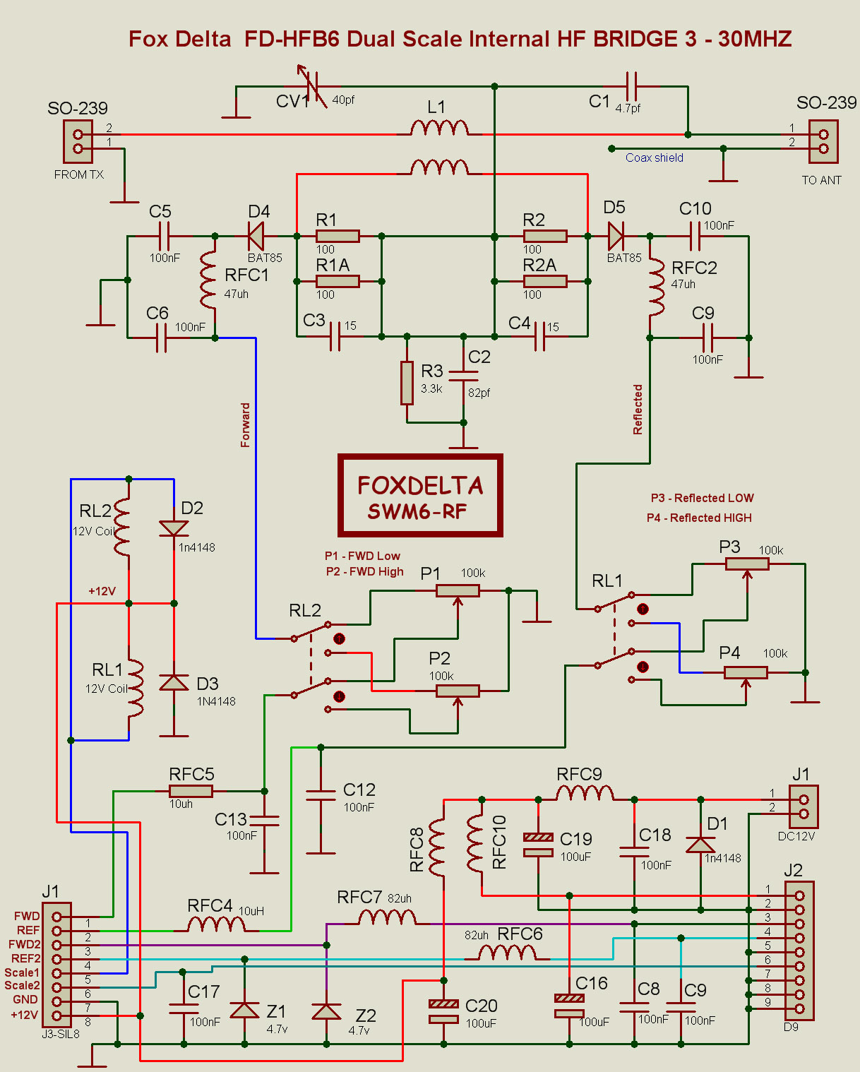
SWR METER WITH BUILT-IN HF BRIDGE ........

SWM6 is an USB / DC12V Powered SWR Meter, a
project Based
on Microchip's PIC18F4550.
Based on SWM3
design with exception of including a bridge inside the alum case and
having a possibbility to use second external bridge.
Firmware and PC Software (WinXP/WIN10) for SWM3/6 is developed by
Tony / I2TZK
and offered free of change for the Amateur Radio Community.
Purpose of this project is to
encourage radio amateurs to build their own SWR Meter at a low cost.
Project is available in kit and as an assembled, ready to use
unit. Few SMD parts used are pre-soldered for kits.
SWM6 has achieved following design task:
 |
Simple single Micro Controller:
PIC18F4550 |
|
|
 |
Built-in
100+W SWR Bridge for HF |
|
|
 |
Supports
second 1KW bridge:
HF Dual Scale |
|
|
 |
CPU
Unit: |
|
|
|
 |
2
Channels SWR Measurement |
|
|
 |
4
x 20 LCD with Back light control
|
|
|
 |
Stable
Reference voltage. |
|
|
 |
D9
Connector for External Bridge |
|
|
 |
SWR, FWD, POWER and Actual Power to antenna
calculations/Display.
|
|
|
 |
Bargraph mode for SWR & Forward Power
|
|
|
 |
Configure the computational parameters of the LCD Unit
(CPU) |
|
|
 |
Collect data for statistical analysis |
|
|
 |
Works as a Stand alone
unit (without PC) or under PC Control. Can be powered
from USB or DC12V. |
|
|
|
|
 |
PC
Software & Data-logger views: |
|
Software
V1.03 and FW v3.01 (WinXP/WIN10)
|
|
 |
 |
|
|
|
|
Click to enlarge
|
|
Project
Bases:
Project
is developed on two double-sided PTH boards The first one is CPU
board where LCD, Regulator and Back Light Controllers are located.
This board receives pure DC level from sensors (Bridge: In-built and
External) & display results.
This kit
is intended for experienced Radio Amateurs.
SWM6 is 100+ Watt SWR Meter. Dual
scaling works well when switching from 10W to 50W or 100W while
using an power amp.
Second channel of SWR measurement requires
external bridge which may be a scalable HF bridge with higher power
limits. A D9 cable is required to inter-connect SWM6 to external
bridge.
External, Second channel bridge, may be
purchased with SWM6 or you may add your own DIY bridge (HF or VHF)
to this channel
An aluminum metal case is offered free of
charge with kits or assembled units.
|