Home   Fox Delta Projects School Projects Previous Projects Buy Kits Contact   
 
 
 FOXVIEW :: STAND ALONE LCD APRS VIEWER
 

 

LCD APRS STAND ALONE VIEWER and Position Encoder

FOXVIEW3: Rev 0511

Pictures of FoxView Kits built by Radio Amateurs:
C/S C/S C/S
JA1OIY BX1AD SM5CBC
SM6YPE ZL3BCO YB2VIB
VK3LJS K7SFN YB0AZ
VU2FD OX3HI YB0VIB

REV 0511 Pictures and Translation in French by F4FEM

    

 Documentation in French by F4FEM   
APRS.FI VIEW
  FoxView3 Rev 0511

 

 

This version is based on modification suggested by F4EYW/ OM Benoit. It uses MX614 modem's receiving capability to enhance PIC88's packet reception.

1. APRS Viewer on 4 x 20 LCD

2. APRS Position Encoder (Fix Home Position or GPS)

3. Built-in "Fill-in" Digi

4. APRS TNC (APRS DATA from Radio to PC) 

5. GPS support

6. Its a Tracker with GPS!

Designed with a large 4x20 Characters Back-lite LCD Display, FoxView3 only requires an audio input from your receiver or transceiver and a DC 12V supply. FoxView3 is basically designed for APRS Demos, general Viewing of APRS Data while moving and Personally, I would love to have this device to monitor APRS activities at my home without using a PC!!

After all these goodies, it should not cost a fortune. In fact, with few components from here & there, you will be able to build this viewer/encoder yourself & enjoy APRS activities.

FoxView3 is basically combination of Peek_SVW and FoxDigi which proved to be very useful project for Amateur Radio.

 

Completed FoxView3:

Click image to enlarge

 FoxView3 Rev 0511 Doc & Schematic:
     

Technical Info Doc

Schematic & Parts List

FoxView Menu Details

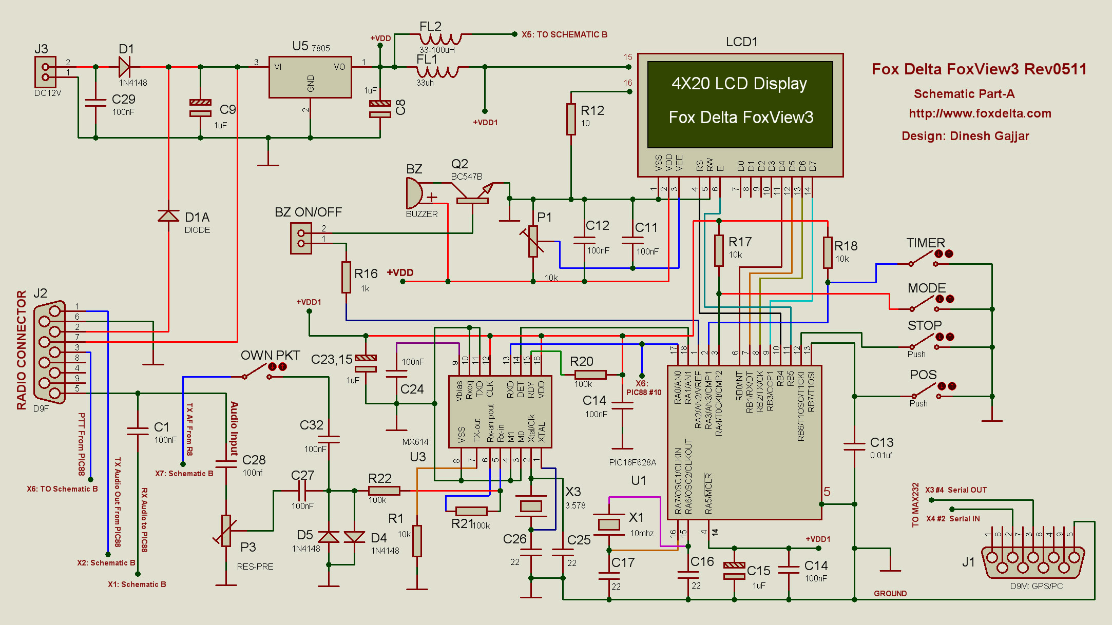
FoxView3 Schematics


APRS Viewer 

A

JPG

APRS PKT TNC 

B

JPG


FV3 Radio & PC Connection Pin Out


FV3 0511 assembly and setup doc in French by F4FEM

 Firmware Download
 
FV3 Modified Firmware by F4EYW for PIC88
4800 & 9600


APRS VIEWER FW BY Max/IK3SVW V4.0 for PIC16F628 & 628A

  
Item US$ Buy On-Line

            

 

 
FOXVIEW 4X20 LCD APRS VIEWER + TNC ASSEMBLED 60.00
 
FV3-0511 Parts LIST
 

 


 

 Project Catagories:
 Links