Home   Fox Delta Active Kits Previous Projects Datasheets Buy Kits Contact  
 
 PIC 16F84A 400MHZ LCD Frequency Counter: FC2A

 FC2A PIC 16F84A Frequency Counter

 

Please consider New Design FC3-SK 

Introduction:

Frequency counter is a very important test instrument for Radio Amateurs, especially those who wish to develop or test circuits. There are lots of frequency counters in the market but building one was never so easy & exciting with Microprocessors doing lots of work for us. 

This Frequency counter Project is based on PIC16F84A Microprocessor chip manufactured by Microchip and software provided by amateurs to help understand PIC programming. It measures only 10cm x 6cm and is designed on a double sided PTH PCBs.

Revision Note:

FC2, 40 & 400MHZ kits were very successful & I finished my first lot of PCBs. As I had opportunity to revise the PCB design, I decided to change few things which came to my mind by way of preparing kits and suggestions by kit builders.

The basic changes in this version are:

1. Using J309 in place of MMBFJ310

2. Headers replaced by DIP switches

3. On/Off switch added & DC connector (2.1mm) removed

4. Now only MC12080 is SMT. 400Mhz kits will be supplied with MC12080 pre-soldered.

Two versions of Kits are available: 40MHZ & 400MHZ. Later model uses a MC12080 Pre-Scale IC to divide input frequency by 10.

Counter can be configured by 4 push buttons for IF off-sets and other EEProm functions. Refer to config. doc given below for details.

This Frequency Counter is designed for radio amateurs looking for simple frequency display for their VFO frequency or QRP home made rigs. 

It may also be very useful to add an LCD display to your antique radios

400MHz kit comes with MC12080 (SOIC 8) pre-soldered for a simple, less than 30 min kit assembly.

 
Picture of the completed Frequency Counter: FC2A

Click the picture to enlarge

Picture of the Frequency Counter, LCD Removed:

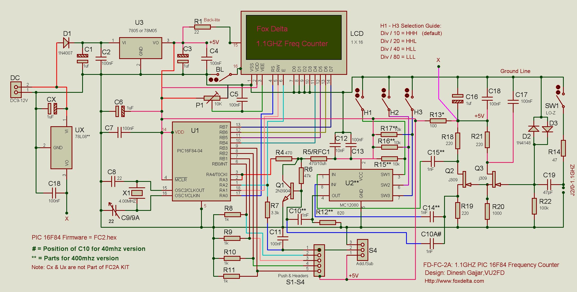
 Schematic & Documents Download:
FC-2A : 40/400MHZ Frequency Counter Document
        
Configuration Doc for FC-2A
       
Frequency Counter Schematic JPG
        
FC2A Kit Parts List
 

Programming Hex 16F84A
User Review
 
 
 Project Categories:

 Links